Synchrotron - B-Feldlinien

 

Wie sehen die B-Linien der Synchrotronstrahlung aus?

Im Jackson steht lapidar B = n x E, womit sich auch das Richtungsfeld numerisch berechnen lässt. Die Ladung bewegt sich in dieser Animation mit halber Lichtgeschwindigkeit in der x-y-Ebene auf einer Kreisbahn mit Radius 1. Die Richtungspfeile (B blau, E rot) geben nicht die Feldstärken wieder (Darstellung mit der Maple-Option fieldstrength = log[10]). Aber es ist nicht ganz einfach, in dieser Darstellung einen Überblick zu bekommen:

Feldlinienbilder sind doch wesentlich übersichtlicher! Aber in allen mir bekannten Veröffentlichungen wird nur auf "Jacksons Anmerkung" B = n x E verwiesen, man findet aber keinen Versuch, die B-Linien analytisch darzustellen, oder "wenigstens" numerisch zu berechnen. Angeblich seien die B-Linien zu langweilig (dull), wie in The electric field of synchrotron radiation, J. H. HANNAY AND M. R. JEFFREY, Proc. R. Soc. A (2005) 461, 3599–3610 zu lesen ist: "As is the usual practice, we shall concentrate on the electric field because the magnetic field is naturally obtained from it (and also because the magnetic field structure is dull in comparison with the electric, as we explain in the concluding remarks)."

Woran liegt das?

Der Betrag der elektrischen Feldstärke variiert auf engstem Raum stark. Die Ladung bewegt sich in folgenden Abbildungen auf einem Kreis mit Radius 1 im Uhrzeigersinn (zur Zeit 0 in (0|1)) mit β = 0.7. Linkes Bild "3D von vorne" (Hochachse log[10]!), rechtes Bild "von oben".

B-Linien

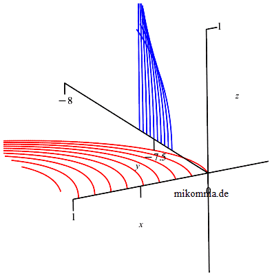
Wenn man B-Linien darstellen will, muss man sich also auf Bereiche konzentrieren, in denen sich die elektrische Feldstärke um (mindestens) 4 Größenordnungen ändert. Zur numerischen Berechnung der Feldlinien (E-Feld und B-Feld) gibt man dazu einen Startpunkt vor und folgt dann den Richtungsvektoren iterativ, z.B. mit Euler. 

Die Startpunkte der E-Linien liegen auf einem Kreis um den Ursprung mit Radius 2, die Startpunkte der B-Linien auf einem Kreis um den Ursprung mit Radius 6. (Die Spiralen werden bei kleinerer Schrittweite zu Kreisen.)

Ansicht "von vorne"

 

 

Ansicht "von oben"

Zoom: Die Startpunkte der Berechnung liegen dort, wo sich die Feldlinien nicht bewegen. Ansicht "von vorne" (Zeitschritt 1/400 Umlaufsdauer im Sekundentakt):

 

"von oben" (etwas flüssiger)

 

 

Und noch eine Zeitlupe (Zeitschritt 1/800 Umlaufsdauer, y-Achse gestreckt). Der Anfangszeitpunkt der Animation unterscheidet sich von den vorangehenden Animationen, und wurde so gewählt, dass möglichst wenige "stroboskopische Effekte" auftreten, und sich Maxwell erahnen lässt:

In obiger Animation könnte man meinen, dass die B-Wirbel über die y-Achse springen. Also noch etwas näher heran und etwas langsamer mit dem Zeitschritt 1/20000.

Die B-Linien wurden in 200 Schritten mit der Schrittweite 0.002 berechnet. Bei den E-Linien sieht man bei diesem Zoom keinen "Knick" mehr und fast keine Bewegung.

Finden Sie das langweilig?

 

Literatur 

Shintake:

Nuclear Instruments and Methods in Physics Research A 507 (2003) 89–92
Real-time animation of synchrotron radiation
Tsumoru Shintake
RIKEN/SPring-8, Harima, Hyogo 679-5148, Japan

Radiation 2D: https://photon-science.desy.de/sites/site_photonscience/content/e39/e174590/e174610/e269832/e286052/Radiation2D_eng.zip

Code: Unter der angegebenen Adresse http://www-xfel.spring8.or.jp ist leider nichts zu finden.

Tsien:

AJP Volume 40
Pictures of Dynamic Electric Fields
ROGER Y. TSIEN
Department of Physics
Harvard University
Cambridge, Massachusetts 02138
(Received 24 June 1971)

Pictures of Dynamic Electric Fields
Roger Y. Tsien
American Journal of Physics 40, 46–56 (1972) doi: https://doi.org/10.1119/1.1986445

Just for fun...

© April 2023, Dr. Michael Komma (VGWORT)

Links:  Bremsstrahlung - Feldlinien | Hertzscher Dipol | Gaußstrahlen | Spontane Emission | Kaskade | Photogalerie | Photonenemission | Weisskopf-Wigner

HOME | Fächer | Physik | Elektrizität | Optik | Atomphysik | Quantenphysik | Top